The INS (Dutch Immigration and Naturalisation Service) asked us to make a visual comment on their work.
We found that all of the stories surrounding the INS are incredibly ambiguous. Every step of the process that asylum seekers have to go through can be emblazoned and criticised. There is no perfect way of doing what the INS is tasked to do.
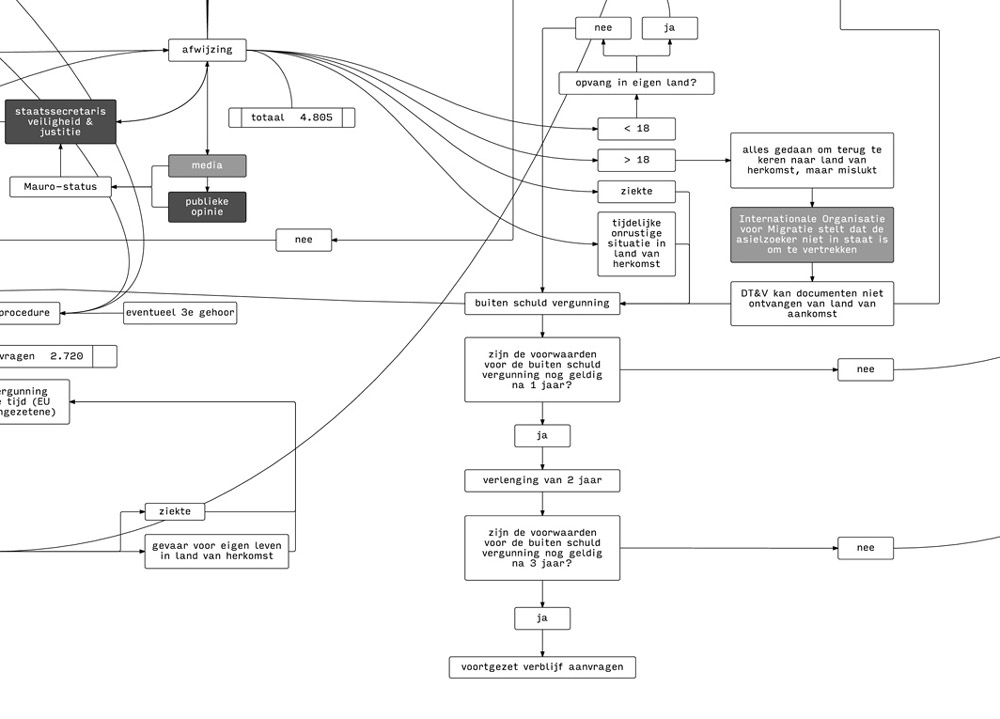
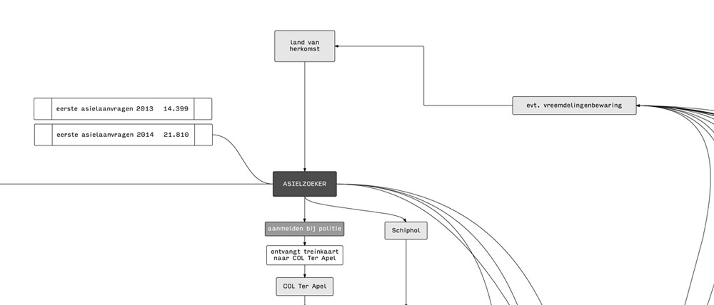
Instead of picking a side, we decided to visualise the process that an asylum seeker has to go through, as objectively as possible. This is how far we got within the given time, the process is even more complicated in reality.